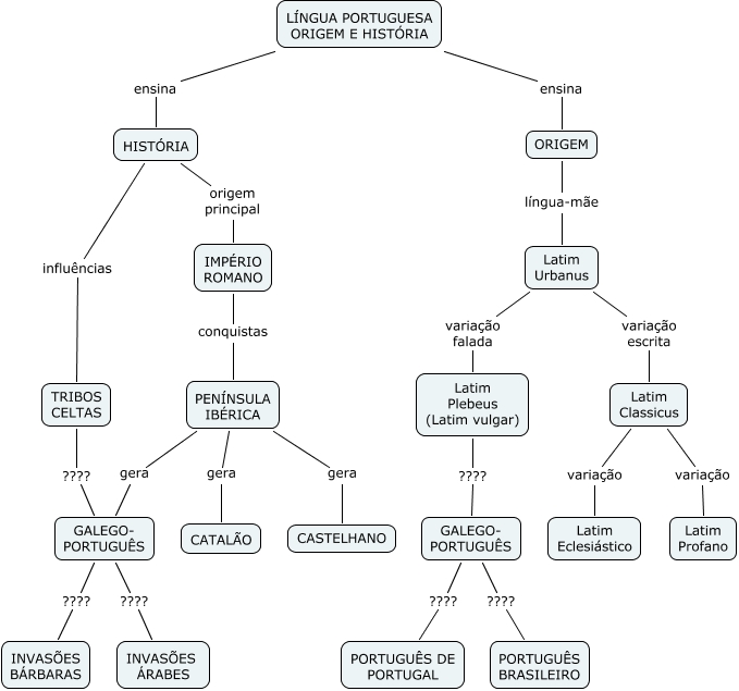
História da língua portuguesa no Brasil
O Brasil foi "descoberto" por Portugal no ano de 1500, e desde então,
com a grande presença dos portugueses nos territórios brasileiros, a língua
portuguesa foi se enraizando, enquanto as línguas indígenas foram aos
poucos desaparecendo. Uma delas, talvez a que mais influenciou o atual
português falado no Brasil, era o Tupinambá ou Tupi-guarani, falado
pelos índios que habitavam o litoral. Esta língua foi a primeira utilizada
como língua geral na colônia, ao lado do português, pois os padres jesuítas que
vieram para catequizar os índios, estudaram e acabaram
difundindo a língua.
No ano de 1757 uma
Provisão Real proibiu a utilização do Tupi, época esta, em que o
Português já suplantava esta língua, ficando ele, o Português, com o
título de idioma oficial. Em 1759 os jesuítas foram expulsos, e a partir de
então a língua portuguesa se tornou definitivamente a língua oficial do
Brasil.
A língua portuguesa,
falada no Brasil, herdou, no entanto, um vasto vocabulário das línguas
indígenas, principalmente no que se diz respeito às denominações da
fauna, flora, e demais palavras relacionadas à natureza.
Os portugueses
trouxeram, então, muitos escravos capturados na África, para trabalhar nas
terras brasileiras, e estes vieram falando diversos dialetos, os quais
contribuíram para a construção da nossa língua. Muito do que temos hoje, foi
herdado das línguas africanas, bem como itens culturais que vieram junto com os
escravos e aqui se instalaram.
Deste modo, a língua
portuguesa falada no Brasil, foi se distanciando da língua portuguesa falada em
Portugal, pois enquanto aqui, a língua recebia as influências dos índios
(nativos) e dos imigrantes africanos, em Portugal a língua recebia influência
do francês (principalmente devido à cultura, educação, etc, que
na época era prestigiada na frança.)
Quando a família real
veio para o Brasil, entre 1808 e 1821, as duas línguas novamente
se “aproximaram”, pois devido à grande quantidade de
portugueses nas grandes cidades, a língua foi sofrendo novamente a influência
dos mesmos e se parecendo com a língua-mãe.
O
português brasileiro sofreu, ainda, influências dos espanhóis, holandeses
e demais países europeus que invadiram o Brasil após a independência (1822). Isso explica o
porquê de algumas diferenças de vocabulário e/ou sotaque existentes entre
algumas regiões do Brasil.
Com a influência do Romantismo (movimento artístico-literário que aconteceu no início do ségulo
XIX), a literatura produzida no Brasil se intensificou, e a língua portuguesa
falada no Brasil foi se encorpando e ganhando uma nova forma, diferenciando-se
ainda mais da língua portuguesa falada em Portugal. Foi despertado no
país o individualismo e o nacionalismo através da literatura,
além da realidade política que impulsionava o país a se distanciar e
diferenciar ainda mais de Portugal.
A normatização da língua
foi como que consagrada pelo movimento modernista (1922), que trouxe como
crítica a valorização excessiva que ainda se dava à cultura européia,
e motivou o povo a valorizar sua própria língua como “brasileira”.
Recentemente tivemos uma
reforma ortográfica, implantada no ano de 2009, a partir de um acordo feito
entre os países que tem como idioma oficial a língua portuguesa, e algumas
regras de escrita que diferenciavam a norma, foram modificadas, deixando-a
unificada. A oralidade, no entanto, continua mantendo consideráveis distinções.

Nenhum comentário:
Postar um comentário